Skip Navigation
Search
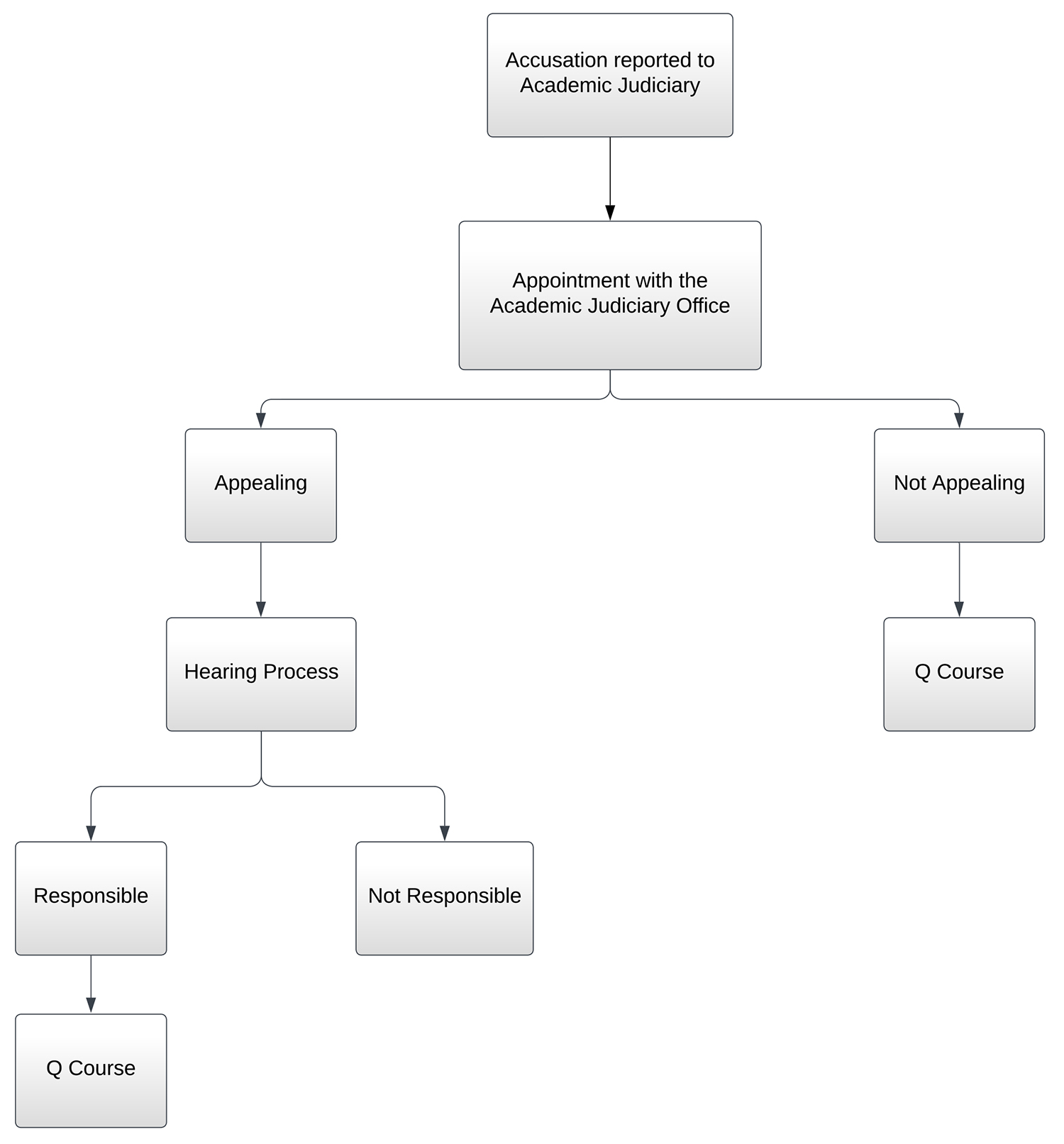
Academic Judiciary Process

Multiple Accusations or Severe Violations:
- Students appealing a second accusation and if found “responsible” a second time will have more serious penalties than the first time or if accused of severe violation.
- Students found “responsible” for multiple accusation or severe violation will have a permanent notation of “academic dishonesty” noted on their transcript and they will have permanent Q grades for all courses found “responsible” of violating academic integrity. The penalties of a second offense or a severe violation include suspension or expulsion from the University.




